撰稿:91短视频
核稿:杨彦玲
近日,陕西省教育厅、陕西省学位委员会正式公布第九届研究生创新成果展高质量成果拟表扬名单。91短视频
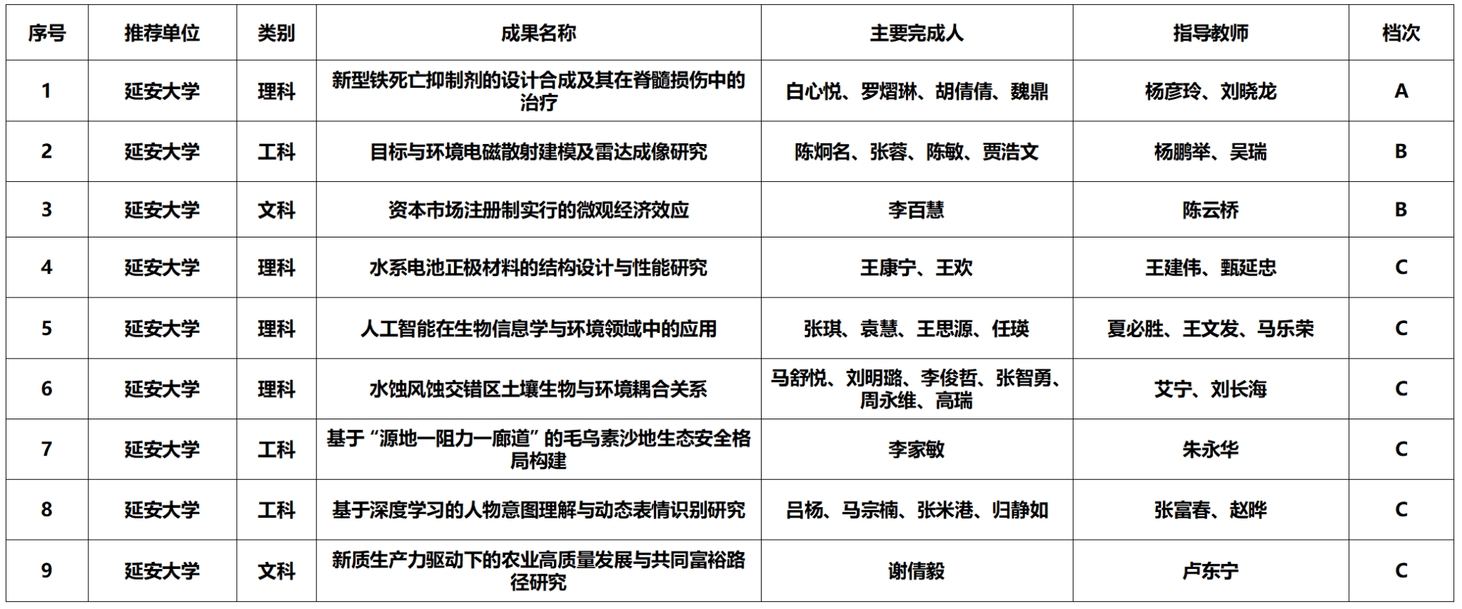
基础医学专业硕士研究生白心悦、罗熠琳、胡倩倩、魏鼎等的研究成果——《新型铁死亡抑制剂的设计合成及在脊髓损伤治疗中的应用研究》,在展评活动中荣获A档(最高等级)奖项。该成果在杨彦玲教授和刘晓龙副教授的指导下完成。
陕西省第九届研究生创新成果展部分表扬名单

陕西省研究生创新成果展是展示全省高校科研实力与研究生培养质量的核心平台,对激发研究生创新潜能、推动科技创新具有重要作用。91短视频
始终将研究生科研创新能力的系统培养置于重要地位,通过持续优化人才培养模式,积极搭建高水平学术交流与实践平台,鼓励研究生投身前沿课题研究与关键技术攻关,全面提升其科研素养与创新实践能力。此次获奖成果是学院研究生培养成效的有力印证,充分展现了学院研究生的创新活力与科研水平。
本次获奖不仅是对获奖师生团队的高度认可,也将进一步激发全院研究生的创新热情,对引导和激励研究生产出高水平创新成果、服务国家和区域发展具有重要意义。

现场合影
91短视频
在陕西省第九届研究生创新成果展中的表扬名单汇总表
